Содержание
26 сентября на портале Евразийского сообщества за доступ к лечению (ECAT) был опубликован развернутый обзор обновленных рекомендаций Всемирной организации здравоохранения (ВОЗ) по лечению ВИЧ-инфекции, вышедших в июле этого года.
С 2016 года в качестве предпочтительной схемы АРВТ первой линии для взрослых и подростков ВОЗ рекомендовал: тенофовир (TDF) + ламивудин (3TC) (или эмтрицитабин, FTC) + эфавиренз (EFV) 600 мг.
Опубликованный обзор содержит информацию о том, какие изменения коснулись этого и некоторых других типов терапии, в том числе схем пост-контактной профилактики (PEP).
Скачать рекомендации ВОЗ по лечению ВИЧ 2018 в PDF
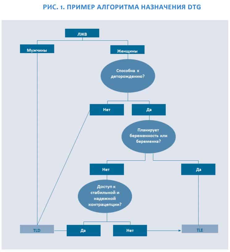
Алгоритм назначения Долутегравира.
Врачи отмечают, что рекомендации Всемирной организации здравоохранения по лечению ВИЧ, опубликованные в 2018 году, стали важным шагом в борьбе с этой инфекцией. Основное внимание уделяется раннему началу антиретровирусной терапии, что позволяет значительно улучшить качество жизни пациентов и снизить риск передачи вируса. Специалисты подчеркивают, что универсальный доступ к лечению является ключевым фактором в контроле эпидемии. Врачи также акцентируют внимание на важности регулярного мониторинга состояния здоровья пациентов и соблюдения режима терапии, что способствует достижению неопределяемой вирусной нагрузки. Эти рекомендации помогают не только улучшить клинические исходы, но и способствуют снижению стигматизации людей, живущих с ВИЧ. В целом, врачи считают, что следование данным рекомендациям может существенно изменить ситуацию с ВИЧ-инфекцией на глобальном уровне.

1. Долутегравир как предпочтительная терапия первой линии
Ранее ВОЗ рекомендовал долутегравир (DTG) в качестве альтернативного варианта АРВТ. Теперь DTG рекомендован в качестве предпочтительной терапии первой линии пациентам с ВИЧ, начинающих приём АРВТ. А также одобрен для применения у детей старше 6 лет.
Стоит отметить, что долутегравир рекомендован к терапии у девушек детородного возраста только при условии контрацепции, а также запрещен для применения у женщин на ранних сроках беременности. Им по-прежнему рекомендована схема лечения на основе эфавиренза (EFV).
Как следует из обновленных рекомендаций, схема с применением двух нуклеозидных ингибиторов обратной транскриптазы (НИОТ) в сочетании с DTG демонстрирует более высокую эффективность, более скорое снижение вирусной нагрузки и повышение уровня лимфоцитов.
2. Ралтегравир для новорожденных детей
Схему лечения на основе ралтегравира (RAL) теперь рекомендована в качестве альтернативной терапии первой линии у новорожденных и детей младшего возраста, для которых DTG не зарегистрирован в форме таблеток с соответствующими дозировками, а также в качестве предпочтительной терапии первой линии для новорожденных детей.
Это особенно важно для для лечения новорожденных и детей, живущих с ВИЧ-инфекцией.
Рекомендации ВОЗ по лечению ВИЧ 2018 года вызвали широкий резонанс в медицинском сообществе и среди пациентов. Многие специалисты отмечают, что обновленные рекомендации акцентируют внимание на важности раннего начала антиретровирусной терапии, что может значительно улучшить качество жизни людей с ВИЧ и снизить риск передачи вируса. Пациенты, в свою очередь, выражают надежду на более доступные и эффективные методы лечения, которые помогут им вести полноценную жизнь. Однако некоторые критики указывают на недостаточную информированность населения о новых подходах и необходимость улучшения системы здравоохранения для реализации рекомендаций. В целом, обсуждение этих рекомендаций подчеркивает важность совместных усилий в борьбе с ВИЧ и необходимости повышения осведомленности о заболевании.

3. Обновленные схемы второй линии
В качестве предпочтительных схем лечения второй линии для пациентов с ВИЧ-инфекцией могут быть теперь рекомендованы:
Для подростков и взрослых — долутегравир в комбинации с оптимизированной основой из двух нуклеозидных ингибиторов обратной транскриптазы (зидовудином, после неэффективной терапии тенофовиром или абакавиром, равно как и наоборот).
Эти схемы назначаются после неэффективной терапии без применения долутегравира.
4. Новые схемы для постконтактной профилактики (PEP)
DTG теперь рекомендуется в качестве предпочтительного третьего препарата для постконтактной профилактики ВИЧ-инфекции. Основной схемой которой по-прежнему остается комбинация: тенофовир + ламивудин (или эмтрицитабин).
Также DTG рекомендуется теперь в качестве предпочтительного третьего препарата для постконтактной профилактики ВИЧ-инфекции у детей.
Как подчеркивается в обзоре, по состоянию на июль 2018 года DTG можно применять у детей старше 6 лет с массой тела как минимум 15 кг.
Долутегравир — противовирусное средство для лечения ВИЧ-инфекции из класса ингибиторов интегразы второго поколения, и выпускается компаний «ViiV Healthcare» под коммерческим названием Тивикай. Препарат отличается высоким барьером развития резистентности, низким уровнем побочных эффектов. На западе он выпускается также в комбинированном препарате Трайомек (Triumeq) вместе с абакавиром и ламивудином.

Вопрос-ответ
Какие основные рекомендации ВОЗ по лечению ВИЧ в 2018 году?
В 2018 году ВОЗ рекомендовала начинать антиретровирусную терапию (АРТ) для всех людей, живущих с ВИЧ, независимо от уровня иммунной системы или стадии заболевания. Основными препаратами для лечения стали комбинированные препараты на основе долутегравира, которые обеспечивают высокую эффективность и низкий риск побочных эффектов.
Какова роль тестирования на ВИЧ в рамках рекомендаций ВОЗ?
Тестирование на ВИЧ является ключевым элементом в стратегии борьбы с эпидемией. ВОЗ рекомендует регулярное тестирование для всех групп населения, особенно для уязвимых категорий. Это позволяет выявлять ВИЧ-инфицированных на ранних стадиях и начинать лечение, что способствует снижению передачи вируса и улучшению здоровья пациентов.
Какие меры предосторожности рекомендуются для людей, принимающих АРТ?
ВОЗ советует людям, принимающим антиретровирусную терапию, соблюдать регулярность приема препаратов, следить за состоянием здоровья и проходить регулярные медицинские осмотры. Также важно информировать медицинских работников о любых побочных эффектах и взаимодействиях с другими лекарствами, чтобы обеспечить оптимальное лечение и минимизировать риски.
Советы
СОВЕТ №1
Следите за регулярным мониторингом своего здоровья. Важно проходить обследования и тесты на ВИЧ, чтобы отслеживать уровень вируса и состояние иммунной системы. Это поможет своевременно корректировать лечение и предотвратить развитие осложнений.
СОВЕТ №2
Соблюдайте режим приема антиретровирусной терапии (АРТ). Принимайте лекарства строго по расписанию, чтобы поддерживать необходимый уровень препарата в крови и минимизировать риск развития резистентности вируса к лечению.
СОВЕТ №3
Обратитесь за поддержкой к медицинским работникам и группам поддержки. Общение с людьми, которые сталкиваются с подобными проблемами, может оказать значительное влияние на ваше эмоциональное состояние и помочь справиться с трудностями, связанными с заболеванием.
СОВЕТ №4
Информируйте своих близких о своем статусе. Открытое обсуждение своего состояния с партнерами и близкими может помочь создать поддерживающую среду и снизить риск передачи вируса другим людям.

